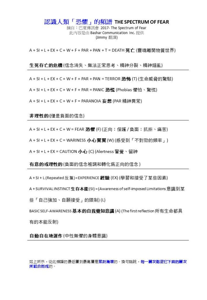
【認識人類「恐懼」的頻譜 (Spectrum of Fear)】
巴夏精選短片(19分18秒):【認識人類「恐懼」的頻譜】-Bashar403
影片摘自:2017-The Spectrum of Fear
購買網址:http://www.basharstore.com/the-spectrum-of-fear/
字幕翻譯:Lightbeing Ashitaka
【認識人類「恐懼」的頻譜】
The Spectrum of Fear


確保每個人都有講義
Make sure everyone has a handout.
那樣他們就能跟得上了
So they can follow along
有人沒有講義的嗎?
Is there anyone who does not have a handout?
好吧
All right.
納尼亞,你也有一張吧
Narnia, yes, you have one as well
有 – 好吧
Yes, all right.
然後從下往上,一個一個地
Then one at a time from the bottom up.
納尼亞,請每次一個大聲朗讀出來
Allow yourself Narnia to please read them out loud one at a time.
從下往上
From the bottom up.
因為那是它開始的地方
Because that’s where it begins.
它從自我意識開始
It starts with self awarenes.
基本自我意識
Basic self-awareness.
這奠定了基礎
That lays the foundation.
這允許你了解自己,讓你有一個自己的反射,允許你在你的內在產生意識
That allows you to understand yourself, to have a reflection of yourself, to create consciousness within you.
然後
And then.
A+,意識加上生存本能
A plus so awareness plus survival instinct.
一旦你在物理現實中變得具有自我意識
So once you become self-aware in physical reality.
身體意識,所有這些,這些最初的都在身體意識的光譜中
The body consciousness all of this now these first ones are in the body consciousness spectrum.
某種自動功能伴隨著身體意識和轉世化身
Sort of an automatic function that comes along with body consciousness and having an incarnation.
這種能量的第一個體現就是你們會體驗到的生存本能
And the first representation of this energy would be what you will experience as survival instinct.
然後
And then.
A+SI+L(意識+生存本能+ L)
A plus survival awareness plus survival instinct plus “L”.
也就是學習和接受限制因素
Which is learned and accepted parameters.
是的,所以這些限制對你物理現實的體驗來說是必要的
Yes so the limitations that are necessary for you to experience a physical reality.
設置一種屏障邊界限制因素,供你遵循
Set up a certain kind of barrier border parameters for you to follow.
讓你保持一定的模式或者特定的焦點
Keeps you in a certain format or a certain focus.
憑藉最低的生存本能你越探索這個限制
And the more that you explore this with a minimum amount of survival instinct.
你便獲得了所謂的住在物理現實中的經驗
You gain what is simply called experience in living in physical reality.
這些都是自動功能
Now these are the automatic functions.
現在進入我們會稱之為有意的或者理性層面的恐懼以及如何使用它們
But now it goes into what we will call the intentional or the rational levels of fear and how you use them.
那麼下一個,那線上的是
So next, above that line.
好,它們相加的方式很有趣,下一個是
Okay, and it’s interesting how they’re additive so you have.
是的,他們都相加
They are all additive, yes.
自動的無意識的加上自我意識
You have automatic plus self-awareness, yes.
自動的自我意識
The automatic self-awareness.
哦,生存本能
Oh, survival instinct.
生存本能加上你學到的限制
Survival instinct plus the limitations that you learn.
加上經驗
Plus experience.
經驗,這些都是累積發生的
Experience this all becomes cumulative.
一個建立在另一個基礎之上,來產生下一個層次
And one builds on the other to create the next level.
下一個是小心,戒心.
Is that the caution alertness.
現在到了小心
The idea now is caution.
這是有意識的理性層面
Now this is the intentional rational level.
當你在自我意識中運用你的生存本能和你學會的存在於物理現實中的限制因素
When you have used your survival instinct in your self-awareness and the parameters that you’ve learned about existing in physical reality.
這是理性的第一個層次,並不是說這就是你們所理解的“恐懼”,你們通常使用的那個詞
Now the first level and again not to say that this is fear as you understand it as you commonly use that term.
但它是恐懼的一種非常低的振動水平的表達,在這狀態下你只是變得小心行事
But it is an expression a very low vibrational level of it where you become simply cautious about things.
所以你不必看到一個旋轉的刀片然後跑進去
So you don’t necessarily just see a spinning blade and go running into it.
因為你已經了解了物理現實的局限性,當你這樣做的後果,或者只是過馬路的時候被車撞到
Because you have learned the limitations of what happens in physical reality when you do that or simply go running across the street and get hit by a car.
你自然會變得有點小心
You become simply naturally somewhat cautious.
這樣你可以以一種保護你的求生本能的方式來導航物理現實
So you can navigate physical reality in a way that is protective of your survival instinct.
然後在這上面
And then above that.
它應該一個接一個加起來還是?
Should it go through all the additives or just?
不,不,不
No, No, No.
還是一起同時加起來
Just do the added at once.
你現在已經了解到,這一切都是累積的,每個級別都增強至下一個級別,來創建它之上的下一個級別
You already now understand that this is all cumulative, each level adds to the next to the next to the next, to create the next level above it.
哦,明白了
Oh, I see.
所以當你在這組合中加入小心時,最後你得到謹慎(小心翼翼)
So now when you add caution to that mix you end up with wariness.
現在你開始意識到,有時候在你們的文化中,你們會叫做“不詳的預感”
Now you start to pick up on the idea that sometimes in your culture you have called bad vibes.
你只是覺得這裡有些事情可能不太一致
Where you simply feel that something may not be quite align here.
你開始對此很敏感,你獲得了足夠的經驗變得對此敏感,並能夠察覺到某些事情可能與你生活中的偏好不一致
You start being sensitive to the idea, you gain enough experience to become sensitive to the idea and be able to pick up on the idea that something may be out of alignment with your preferences in life.
不一定對你有好處
May not necessarily be to your benefit.
所以你開始對某些事情變得警惕(小心翼翼)
And so you start becoming wary of certain things.
此外,這並不一定自然就是負面的
Again this is not necessarily automatically a negative.
在這個有意和理性的恐懼層面,既有消極的一面,也有積極的一面,它們混合在一起
There is both a negative and a positive mix in this level of intentional and rational fear.
但是謹慎可以保護你,這樣你就可以注意到那些徵兆,或者在你們的現實中你們會叫做“危險的信號”
But wariness can conserve you again so that you can pay attention to the signs or what you might call in your reality red flags.
然後知道當有人告訴你或者形勢告訴你你要小心,你需要保持警惕(小心翼翼)
And know when somebody is telling you or a situation is telling you that you need to be cautious you need to be wary.
這樣你就可以有意識地進入這個狀態,你的眼睛會睜大和警惕(小心翼翼)
So that you can move into this with intention and your eyes open and alertness.
通過使用積極的定義,為自己找到一條有益的道路
And navigate your way through this in a beneficial way for yourself by applying positive definitions.
然後漸增地,在謹慎上面(小心翼翼)
And now cumulatively above wariness.
我們來到了你們所說的典型的恐懼
We come to what you classically call typical fear.
對嗎
Yes?
所以這就是你加上謹慎的結果
So this is the one where once you add in wariness.
你得到恐懼,對嗎?
You end up with fear, right?
是的,但是現在你們知道了,這也可能是積極的或者消極的東西的結果
Yes, but now you have the idea that this can also be the result of positive things negative things.
並且它可以用更多積極的定義來減輕
And it can be mitigated by more positive definitions.
然而這個層面恐懼也能以一種積極的方式保護你,通過讓你遠離那些會對你有害不利的東西
But this is where fear can also be protective in a positive way by keeping you away from things that would actually be damaging to you detrimental to you.
或者它也可以是負面的,可以建立在不一定對你有益的基於恐懼的消極定義
Or it can be negative based on fear-based negative definitions that are not necessarily to your benefit.
這仍然是在有意識的和理性的層面之內,然後在表達累積能量中產生了恐懼
This is still within the level of the intentional and rational levels and expressions of cumulative energies that create fear.
因為你仍然可以有意識地對此做點什麼
Because you can still do something about it with your consciousness intentionally.
所以,如果你想以一種積極的方式使用恐懼,通過讓恐懼成為你的朋友,你就可以開始利用恐懼
So, you get to use fear if you wish in a positive way by making fear your friend.
並且知道在積極意義上的恐懼是這樣定義的:
And knowing that fear in the positive sense being defined that way:
恐懼只不過是一個信使敲你的門,告訴你:你也許在你的潛意識中有基於恐懼的信念,而你沒有意識到
Is now simply a messenger knocking on your door to tell you that you might have fear- based beliefs in your unconscious mind that you’re unaware of.
它幫助你了解這個事實
And it’s helping put you in touch with that fact.
這樣你就可以弄清楚這些東西,找出在你的潛意識裡這些定義到底是什麼,然後讓你有意識地去關注它們
So that you can illuminate those things find out what those definitions are in your unconscious mind, bring them to your conscious attention.
如果它們與你想要成為的人不一致的話,那麼就放手它們
And let them go if they’re out of alignment with who you prefer to be.
那樣你就能以積極的方式擴展自己
So that you can expand yourself in a positive way.
所以在這個層面上,這是你可以以積極的方式使用恐懼的最後一個層面,通過認識到負面的定義創造了你內心恐懼的負面體驗
And so on this level this is the last level where you can use fear in a positive way by recognizing that negative definitions that have created the negative experience of fear within you.
但是現在,在這上面,當你積累到下一個層次時
But now, above that, when you accumulate to the next level,
你實際上是跨越過了另一個門檻
You’re actually crossing another threshold,
你進入了非理性的能量中,此時思維模式變得分裂
And you’re going into the irrational energies where thought patterns become dissociative
從某種意義上此時你能量的可控性變少
Where your energy becomes less in a sense controllable
你進入了跨進了妄想的門檻
You go into the idea crossing that threshold of paranoia
這是第一個不理智的層面
So now this is the first irrational idea
當然,我們也知道你們星球上的一個很老的笑話
And of course we understand the old joke on your planet.
如果真有人在你後面,你就不會疑神疑鬼了
You’re not being paranoid if somebody is actually after you,
然而這個水平還是低於那個門檻的
But this still is down in the level below that threshold,
在這情況下你實際上是理智地認識到你可能處於人身傷害或危險之中
Where you’re actually making a rational recognition that you might actually be in physical harm or danger,
當我們說到跨越這條線,現在變成了妄想
When we’re talking about the idea of crossing that line now into paranoia,
我們說的是一種非理性的能量,此時負面的信念盛行,全部都是負面的信念
We are talking about an irrational energy where now the negative beliefs that are now prevalent wholly negative beliefs,
從某種意義上來說接管了,讓你去想像不一定是真實的事情,誇大了離譜了事情,想像沒有真正發生在你外面的事情
Are now taking over in a sense and allowing you to imagine things that are not necessarily true blowing things up out of proportion and imagining things that are really not representative of anything going on outside you
而是更多的代表了發生在你內在的事情:你不相信自己
But are more representative of the things going on inside you that you do not trust about yourselves,
然後你積累的下一個層次是恐慌
Panic now being the next level that you accumulate
讓你體驗到你們所認為的恐懼症
allows you to experience what you recognize as phobias
此時你看起來真的有一種根本無法控制的對具體事情的妄想,你現在用它作為一個符號來代表負面的信念體系
Where you really have seemingly a completely uncontrollable paranoia about things in specific terms that you are now using as a symbol to represent the negative belief system.
這就進入了恐慌
This goes into panic.
然後,當你把恐慌添加進組合
And then yes when you add the panic to the mix.
現在你進入了恐怖
Now you can go into terror
這實際上會開始使你的思維過程完全中斷處理任何理智的感受
This starts really breaking your thought process any kind of rational experience at all,
當你跨過這個門檻時
And when you cross that threshold,
然後你就進入了真的可以嚇死你的恐怖
You then can go into the idea that terror can actually literally frighten you to death.
因為現在是恐怖強烈地刺激了求生本能,如果你不能找到合適的出路的話
Because the idea now is the survival instinct kicks in so strongly with terror that if you cannot find a rational way out of it.
如果你不能引入和用一些積極的定義來緩解這種感受
If you cannot bring in and mitigate that experience with some positive definition,
求生本能會告訴你,沒有別的出路
The survival instinct will tell you that there is no other way out.
因此,唯一的一扇門在某種意義上會是離開物理現實到靈界生存下來
And therefore the only door would be in a sense to survive in spirit to leave the physical reality.
所以這些就是公式,能量的累積公式叫做“恐懼的頻譜”
So these are the formulas the cumulative formula of energy that is called the spectrum of fear.
你們跟得上嗎?
You follow?
是的,我覺得我們需要再重述一下
Yes, I almost feel like we need to reiterate it a little bit.
請講
Go ahead.
離開去死,對吧?
Now leaving gone to death, right?
我們還沒做過吧
Haven’t we done that one yet.
死亡,這就是死亡
Death, well, that’s death.
哦,那是死亡,但那是靈魂的倖存
Oh that’s death, but that’s survival of spirit it says.
靈魂的倖存是正常的
Survival of spirit is natural.
因為靈魂沒法死亡
Because there is no way the spirit can die.
所以死亡是肉體的死亡,以求存活
So death is death of the physical in order to survive.
因為那個時候的肉體沒有找到任何可以生存的方法
Because the physical at that point does not find that there is any way for it to survive.
它找不到出路
It cannot find a way out.
它無法找到可以減輕恐怖的方法
It cannot find a way to mitigate the terror.
因此,如果它沒有找到減輕恐怖的方法
Therefore if it doesn’t find a way to mitigate the terror.
它會被嚇死
It will die of fright.
身體意識將完全解離,然後嚇死
The physical consciousness will completely dissociate and will die of fright.
那麼像那些被折磨的人以及像這樣可怕的經歷
So like people that are being tortured and stuff like that and those terrible experiences.
他們是怎樣活下去的?
How do they stay alive?
再次,你得查看下頻譜,要明白他們也許將某些其它的觀點和定義應用到他們正在經歷的事情中
Well, again, you have to look at the spectrum and understand that they may be applying certain other perspectives and definitions into what they’re experiencing.
他們並不一定會很害怕
And they’re not always necessarily terrified.
事實上他們也許是無所畏懼
They may in fact be defiant.
你明白嗎?
You understand?
恩
Yes.
所以他們在尋找一種能讓他們生存下來的積極的信念體系
So they’re looking for a way to find a positive belief system that can allow them to survive.
他們的生存本能在幫助他們尋找會給他們力量生存下去的東西
Their survival instinct is helping them search for something that will give them the strength to survive.
如果他們找到了,那麼他們就會變得大膽無畏,而不是嚇尿了
If they find it then they will simply become defiant, not terrified.
他們就不會嚇得要命了
They will not be frightened to death.
所以我只是試著理解這整個東西,因為我也是第一次看到它
So can I, I’m just trying to grasp this whole thing because first time I’m seeing it too.
所以第一個階段你有自動中性的身體意識
So the first level where you have automatic neutral body consciousness.
是
Yes.
這包括所有生理層面的恐懼
That includes all the physical levels of fear.
是這樣嗎?還是它是有意識的,理性的?
Is that the idea or is it the intentional rational?
不不不,你會在不同的層面上感受到生理上的恐懼
no no no, you will feel fear physically on the different levels.
但我們只是說,它是從這個中性層面開始,激發你一種生理感受,等同於或轉化為生存本能這個概念
But we’re just saying it starts with this neutral level that imbues you with a physical sensation that equates to or translates to the concept of survival instinct.
所以這和嬰兒出生的時候很像
So similar to the idea of when a baby is born.
他們天生就怕跌倒
They have a natural fear of falling.
他們害怕噪音
They have a fear of loud noises.
生存本能
Survival instinct.
所以這就是你自動編程能夠去體驗的能力
So that’s where you automatically program to be able to experience.
是的,你在用生存本能去探索,以確定定義物理現實的限制因素和界限
Yes, you are exploring with the survival instinct to determine the limitations the parameters that define physical reality.
你在獲得經驗
You are gaining experience.
但這某種程度上都在一個相對無意識的層面上
But this is all in a sense on a relatively unconscious level.
它只是在身體意識裡
It’s just in the body consciousness.
所以所有這些都是自我意識
So all of these ones here that were self-awareness.
是的
Yes.
然後是你的基本的生存本能
And then your basic survival instinct.
意識到自我設定的限制
Awareness of self-imposed limitations.
這就像你開始意識到你有自身的限制
So that’s like you start to become aware that you have physical limitations.
是的,這就像不要碰正在燒火的爐子
Yes, this is don’t touch the stove it burns.
你正在學習你的環境
You are learning your environment.
這是讓你保持健康的一個限制
That’s a limitation to keep you healthy.
你通過經驗學習到的
That you learn through experience.
然後經驗就是熟知這些東西並運用它們以便你…
And then experience is understanding these things and applying them so that you…
是的,你從這些經驗這些參數中建立了你們的世界,根據在那個層面上是否有益於你
Yes, you build your world out of those ideas those parameters as to what is beneficial and what is not on that level.
這就是物質身體在它探索恐懼的過程中進化的方式
And is this how the physical body actually evolves in its exploration of fear.
是的
Yes.
它在生理層面開始從生存本能中理解恐懼
It starts out on the physical level understanding fear from the survival instinct.
是的
Yes.
然後進入第二個層次,就是恐懼、謹慎和小心
And then it moves into the second level which is the this is fear wariness and caution.
也就是 – 是的
Which are, yes.
小心,謹慎和恐懼,往上
Caution wariness and fear going up.
這個時候這些都是心理狀態
These are mental states then at this point.
這是意識通過體驗什麼才是適合你的
This is now awareness through experience of what works for you.
是的
Yes.
你獲得的經驗越多,你就越能以一種積極的方式來使用恐懼,來確定什麼是對你有用的,什麼是與你想要經歷的和你想要成為的人相一致的,什麼又是不一致的
The more experience you gain the more you can use fear in a positive way to determine what works for you what is and is not in alignment with what you prefer to experience and who you prefer to be.
這就是為什麼這些仍然是有意識和理性層面的恐懼
That’s why these are still intentional and rational levels of fear.
所以它仍然是理性的,因為你在處理經驗和認知
So it’s still rational because you’re processing the experience and understanding.
這段經歷是怎樣對你有好處的,或者沒好處
How the experience benefits or doesn’t benefit you.
所以像人們從父母那裡繼承恐懼
So like when people inherit fears from their parents.
或者他們的社會
Or their society.
這也在這個層面上嗎?
Is that in this level?
是的,它處於恐懼的層面,它也可以處於小心或謹慎的層面
Yes, it’s in the fear level and it can be in the caution or wariness level.
因為正如我們說的,在恐懼的層面上,你開始審視哪個信念系統是你成長經歷的一部分,而這些信念系統不一定與你需要保留的信念有關係
Because again as we said in the fear level you get to examine what belief systems have been part of your growth experience that may not necessarily have anything to do with the ones you need to keep.
所以當我們跟隨自己的激情,然後恐懼出現了
So when we’re following our passion and fears come up.
這是他們開始出現的層面
This is the level at which they start coming up.
是的
Yes.
現在你可以用服務於你的方式重新認識和定義它們
And now you can reidentify and define them in ways that work for you.
比如我們給的例子,讓恐懼成為你的朋友
Such as the example we gave of making fear your friend.
這是讓你知道你內在有某種不適合你的定義
That it is letting you know you have something within you as a definition that doesn’t work for you.
因此,你在用一種積極的方式來使用恐懼,釋放那些不與你真我一致的東西,你可能在物理現實中在獲得經驗的人生道路中學到的不與你一致的東西
And therefore you’ re using fear in a positive way to let go of things that are out of alignment with your true self that you may have picked up along the road of gaining experience in physical reality.
所以在這個層面上,我們開始重新定義我們的想法,圍繞著我們正在體驗和探索的恐懼並開始改變它,對吧?
So it’s at this level this is where we start redefining our thoughts around the fear that we’re experiencing and exploring it and starting to transform it, right?
是的
Yes.
然後你進入下一個層次,就是真正的非理性的恐懼
And then you move into the next level which is the actual true irrational fear.
是的,這就是你允許負面的信念系統佔據主導地位的層面
Yes, this is where you allow the negative belief systems to become predominant.
你失去了理智
And you go into irrationality.
因此,主導的負面信念系統放大了,將它們的能量增加到這個公式中產生了非理性的恐懼
And therefore the amplification of the predominant negative belief systems adding their energy to this formula creates the idea of irrational fears.
然後這就造成了在引入更多正面的信念系統來緩和它們上面明顯的困難
That then create apparent difficulty in bringing in more positive belief systems to mitigate them.
這就像當你覺得自己失去理智發瘋的時候,對嗎?
This is when you feel like you’re losing your mind, right?
是的
Yes.
你不知道什麼是真的,你不知道什麼是真實的
You don’t know what’s true, you don’t know what’s real.
你覺得有人在試圖用某種東西傷害你,然而他們並沒有真的那麼做,你開始把你自己的恐懼投射到別人身上
You think that people are trying to hurt you with something and they’re not really doing , you start projecting your own fears onto other people.
正確
Correct.
好的,然後死亡是當你沒有能力解決困境的時候
Okay, and then the death one is when there’s no ability to resolve.
當你把自己帶到這樣一個境地,把自己逼到這樣一個角落,你沒有能力,看不到,想像不到任何可能的解決方法
Where you have brought yourself to a place where you have painted yourself into such a corner you have no ability no view no vision of any possible resolution.
所以這是完全喪失了希望
So that’s a complete loss of hope.
是的
Yes.
這在我們的星球上經常發生嗎?
Does that happen a lot on our planet?
有多少人死亡,又有多少人自殺
How many people die, how many people commit suicide.
好,所以這就更像是當你已經達到你的非理性恐懼如此失控的程度,以至於它真的會殺死你
Okay so that’s more like where you’ve gotten to the point that your irrational fear is so out of control that it literally kills you.
是的,這意味著你可以猝死,或者你可以取走你的生命
Yes and that means you can actually just drop dead or you can actually take your life.
或者讓別人以負面的方式為你做這件事
Or have someone else do it for you in a negative way.
顯然,有選擇死亡正面的版本
there are obviously positive versions of choosing to die.
這不是我們要說的
It’s not what we’re talking about.
我們討論的是非理性恐懼累積到如此狂熱的程度,以至於你發現根本沒有其它的出路
We’re talking about the idea of the irrational fears building to such a fever pitch that you simply find there is simply no other exit.
沒有回頭路,只有一扇門,那扇門叫死亡
No way back, there is only one door and that door is called death.
或者對某些人來說精神錯亂了,或者他們只是查出他們(精神錯亂的人)不再感受現實了,他們認為那是造成他們現狀的原因
Or for some people insanity or they simply check out to the point where they are not experiencing the reality at all anymore that they believe was responsible for their present condition.
從某種意義上說,這也是一種死亡
In a sense it’s a kind of death.
因為你變成了完全不是你當初要成為的人
Because you become something that is really not the person you started out to be at all.
並完全以分裂的狀態來體驗現實
And experience reality completely through a dissociative state.
所以這是原始人格的死亡,不管肉體上是否死亡,那不是重點
So it’s a death of the original personality whether that physically happens or not is not the issue.
這是原始人格的死亡作為逃生路線
It’s the death of the original personality as an escape route.
這有點讓我想起了那些恐怖電影,電影演繹了人們無法尖叫或者類似的場景,然後他們就這樣死去了
It kind of reminds me of like the horror movies they show where people can’t scream or something like that and they just die you know.
是的,嚇死是真事
Yes, dying a fright is a real thing.
你的身體會停工,你的心臟會停止跳動
Your body will shut down, your heart will stop.
你的大腦會一片空白,你會離開,你會逃脫
Your mind will go blank, you’ll exit, you’ll escape.
所以在過去二十年代,所有關在精神病院的那些人
So all those people they put in in asylums back in the 20s and everything.
他們處在那個狀態
They were in that state.
額,不是所有人
Well, not all of them.
但是很多人
But a lot of them.
有些人,是的
Some of them, yes.
因為要記得在那個年代,你們對是什麼引起了精神病有著不同的定義
Because again remember that back in those times you had different definitions about what constituted the idea of insanity.
他們並不是全部都真的瘋了
And they were not all truly insane.
他們只是社會習俗的犧牲品,他們並沒有相信他們生活中所經歷的東西
They were just put upon by the mores of society that didn’t buy into what those people were experiencing in their lives.
當他們被關進精神病院,他們中的一些人可能最終會瘋掉
Now some of them when they were put in those situations might have eventually gone insane.
只是被關在那裡
By being put there.
但這並不是意味著他們一開始全部都是瘋的
But that doesn’t mean they were all insane when they started.
但是當你看到那麼多人同時表現那種程度的精神失常
But it’s also one of those things where when you see that level of insanity expressed over so many beings simultaneously.
你想知道發生了什麼,為什麼那會發生在我們身上
You wonder what’s going on, you know why that happens to us.
所以這是…
So this is…
現在你們有了“恐懼的頻譜”
Now you have spectrum of fear.
我們現在已經給出了恐懼頻譜的公式,你可以看到它是如何積累的,什麼加上什麼產生了下一層次
We have now delivered the formula of the spectrum of fear, you can see how it accumulates what adds to what to create the next level.
所以,如果你願意,你可以在你方便的時候吸收和思考這些東西
So this is something you can absorb and ponder in your own time if you wish.
或者對此如果你有問題,你可以提出來
Or you can ask a question about it when you come up.
這取決於你
It’s up to you.
但你們可以開始常規的討論和提問了
But you can start with your regular discussions and questions if you wish to us.
所以這是…
So this is…
現在你們有了“恐懼的頻譜”
Now you have spectrum of fear.
我們現在已經給出了恐懼頻譜的公式, 你可以看到它是如何積累的,什麼加上什麼產生了下一層次
We have now delivered the formula of the spectrum of fear, you can see how it accumulates what adds to what to create the next level.
所以,如果你願意,你可以在你方便的時候吸收和思考這些東西
So, this is something you can absorb and ponder in your own time if you wish,
或者對此如果你有問題,你可以提出來
Or you can ask a question about it when you come up.
這取決於你
It’s up to you.
但你們可以開始常規的討論和提問了
But you can start with your regular discussions and questions if you wish.

